引言:从“大温地区的午后咖啡”谈起——IRCC 为何要在此时全面拥抱 AI?
在大温地区的列治文(Richmond)或本拿比(Burnaby)的咖啡馆里,你常能听到邻桌在讨论:“我的工签审批到哪一步了?”或者“现在的积压情况到底有没有好转?”对于数以万计的准移民而言,申请状态的每一次更新都牵动着未来的生活轨迹。然而,在屏幕的另一端,加拿大移民、难民及公民部(IRCC)正面临着前所未有的压力:申请量激增、复杂的全球人道主义危机、资源约束以及对审理速度的极高期待。
正是为了应对这些挑战,IRCC 正式发布了其首份《人工智能战略》(AI Strategy)。这不仅仅是一次技术升级,更是为了重塑服务体验。事实上,IRCC 的 AI 之路并非起于今日,早在 2013 年,该部门就成立了高级分析解决方案中心(Advanced Analytics Solutions Centre),并在 2018 年开始利用机器学习进行申请分流(Triage)。此次战略的发布,标志着 IRCC 将通过“数字平台现代化”(Digital Platform Modernization, DPM)这一核心载体,全面利用技术手段提升效率、缩短审理时间、加强反欺诈能力,在效率与公平之间寻求深度转型。

准移民关注点:AI 如何改变你的“排队”体验与获批概率?
如果你正在办理或计划申请加拿大移民,AI 已经深入参与了你的申请流程。根据 IRCC 的披露,其自动化系统已评估了超过 700 万份申请。
- 机器学习辅助的智能分流(Triage): 自 2018 年起,机器学习就开始通过分析过往案件数据来识别“低风险、简单案件”(Low-risk files)。这些案件会被标记并进入加速处理通道(Expedited review),由业务规则自动化校验其资格。
- 毫秒级的真实性校验: IRCC 正在引入“计算机视觉”(Computer vision)技术来实时检测异常。这不仅包括对照片合成(Photo morphing)的识别,还包括对银行账单、学术记录等电子文档的“异常检测”。系统能敏锐捕捉到人工难以发现的修改痕迹。
- 数字平台现代化(DPM)下的个性化服务: 借助于 Quaid 聊天机器人,IRCC 目前已能通过预设回复解决约 80% 的通用咨询。随着 DPM 的推进,未来的申请人将获得更具个体针对性的进度查询和指引,减少信息不对称带来的焦虑。
- 决策权的回归: 尽管 AI 能够识别风险,但 IRCC 明确承诺:AI 辅助工具**不会直接拒绝(Do not refuse)**任何申请。最终的裁决权始终在签证官手中,特别是对于复杂的、涉及人道主义或需要伦理衡量的案件,人类的判断不可或缺。
移民顾问与中介:AI 时代的业务转型与价值重塑
对于移民专业从业者而言,IRCC 的 AI 战略意味着行业逻辑的彻底改变。
- 海量信息的“漏斗”: IRCC 的客户支持中心及全球 50 多个海外办事处每年需处理约 400 万封咨询邮件。目前,AI 已被用于对这些邮件进行自然语言处理(NLP)分类,以确保紧急情况能被优先识别。
- 文案质量的“隐形监控”: IRCC 利用高级分析技术进行数据匹配(Matching data)和关联案件识别。这意味着中介提交的证据链必须比以往更加严密,因为 AI 能够轻易交叉对比不同申请人之间的数据逻辑。
- 人类专业价值的重塑: 战略文档指出,IRCC 避开使用无法解释逻辑的“黑箱模型”(Black Box),以保护申请人获得“有意义解释”的行政法权利。这意味着移民顾问的价值将从单纯的“填表”转向处理那些需要深度法律解读和同理心的复杂情形。
深度分析:AI 将如何重塑未来几年的移民审批生态?
IRCC 追求的是一个“有效且可靠”(Valid and reliable)的系统,其核心在于在技术雄心与社会责任之间寻找平衡。
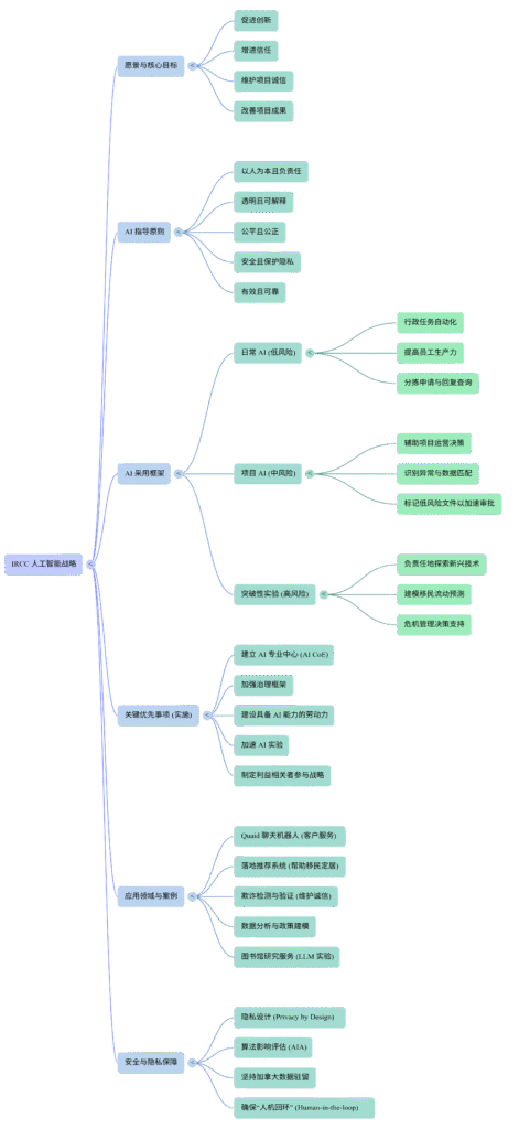
需要快速浏览的,可以直接查看报告的思维导图:

1. 治理承诺:AI 宪章的十项原则
为了应对算法偏见,IRCC 在《AI 宪章》(AI Charter)中明确了 10 项原则:
- 贡献公共利益;2. 以人为本(确保人类监管);3. 尊重隐私(隐私保护设计);4. 促进公平(防范算法偏见);5. 透明度(解释系统逻辑);6. 可靠结果(持续审计);7. 问责制度(对 AI 行为负责);8. 安全性(抵御网络威胁);9. 接轨最佳实践;10. 持续改进。
2. IRCC 内部 AI 应用层级划分
根据战略框架,我们可以清晰看到 AI 在移民局内部的实操版图:
| 类别 | 核心功能与现状 | 代表性应用案例 |
| 日常应用 (Everyday AI) | 提升员工行政生产力,不涉及决策。 | ATIP(调档)摘要创建、文档自动分类、内部图书馆标注。 |
| 项目应用 (Program AI) | 告知程序运营,支持签证官决策。 | 申请分流(处理 700 万+案件)、邮件分流(400 万封/年)、落地安置建议系统(与斯坦福大学合作实验中)。 |
| 实验应用 (Experimental) | 探索前沿可能性,目前持谨慎态度。 | 预测性分析模型:用于预测移民流向及其对加拿大经济的影响、应对危机的自动决策。 |
实战建议:在“AI 签证官”时代,申请人该如何应对?
当你的申请材料首先面对的是具备“计算机视觉”和“自然语言处理”能力的系统时,以下建议至关重要:
- 提升“数字化友好度”: IRCC 的系统高度依赖光学字符识别(OCR)。请确保提交的所有电子文档清晰、分辨率高,避免使用质量低劣的扫描件。
- 数据的一致性是生命线: 异常检测系统对细微的数据矛盾极其敏感。申请人必须确保在不同表格(如背景、家庭成员、工作经历)中填写的日期、地点和拼写完全吻合,任何“不一致”都可能触发风险预警。
- 标准化格式: 尽量使用标准字体和结构化的证据链,以便于 NLP 提取关键信息。避免在解释信中使用过于感性或逻辑混乱的长篇大论,而应使用事实驱动的叙述方式。
- 诚信为本: AI 的反欺诈工具专门针对照片合成(Photo morphing)和银行流水造假。在这个时代,任何技术性的虚假材料都将在系统面前无所遁形。
结语:技术有温度,未来更透明
IRCC 的 AI 战略展现了一个雄心勃勃且负责任的政府愿景:通过剥离枯燥的重复劳动,让签证官能够专注于那些真正需要人类判断的、影响人生的重大决定。
一个更快速、更公平、更数字化的加拿大移民体系正在成型。对于申请人而言,这并非挑战,而是透明度提升的契机。保持理性,确保材料的真实性与规范性,AI 将成为你通往枫叶之国路上的“加速器”而非“拦路虎”。
——————————————————————————–
术语对照表 (Glossary)
| 术语 (English) | 术语 (中文翻译) | 定义简述 |
| Machine Learning (ML) | 机器学习 | AI 子集,通过历史数据学习模式,用于申请分流和风险预测。 |
| Natural Language Processing (NLP) | 自然语言处理 | 使计算机理解人类语言的技术,用于自动分类海量咨询邮件。 |
| Algorithmic Impact Assessment (AIA) | 算法影响评估 | 评估 AI 系统对公平性、问责制和透明度潜在影响的强制性工具。 |
| Computer Vision | 计算机视觉 | 解释图像信息的技术,用于检测虚假文件及自动裁剪护照照片。 |
| Privacy by Design | 隐私保护设计 | 在系统开发伊始就嵌入隐私保护措施,确保仅处理必要的最少个人信息。 |
| Intelligent Automation | 智能自动化 | 结合 AI 与自动化,执行涉及学习和决策的复杂、自适应任务。 |
| Generative AI (GenAI) | 生成式人工智能 | 能够根据提示创建文本或摘要的技术,IRCC 内部正探索用于研究支持。 |
| Digital Platform Modernization (DPM) | 数字平台现代化 | IRCC 升级核心数字基础设施的大型项目,是 AI 落地的关键载体。 |
Google NotebookLM对本文亦有贡献。
本文章 by 枫叶陆移记 is licensed under CC BY-NC 4.0,欢迎非商业转载并注明:文章来自“枫叶陆移记”,链接地址为 https://runmaple.com 。

